Il modo di protezione 'Ex d': condutture elettriche in cavo e criterio di selezione dei pressacavi

I sistemi di ingresso più utilizzati sono: ingresso in tubo con raccordo di bloccaggio, ingresso in cavo con pressacavo Ex barriera e ingresso in cavo con pressacavo Ex con gommino. Quando parliamo di impianti elettrici con condutture elettriche in cavo, gli ingressi vengono realizzati mediante pressacavo, che può essere di due tipologie: barriera o con gommino.

di Andrea Battauz, R&D Project Engineer di Cortem Group

Premessa

Cavi e conduttori entrano nelle apparecchiature antideflagranti, costruite secondo il modo di protezione ‘Ex db’, nei modi previsti e disciplinati dalla norma EN 60079‐14.I sistemi più usati sono:

  • ingresso in tubo con raccordo di bloccaggio; 
  • ingresso in cavo con pressacavo Ex barriera; 
  • ingresso in cavo con pressacavo Ex con gommino. 

Quando parliamo di impianti elettrici con condutture elettriche in cavo, gli ingressi vengono realizzati mediante pressacavo, che può essere di due tipologie: barriera o con gommino

La scelta tra le due tipologie tramite i requisiti che troviamo nella normativa impiantistica EN 60079-14 prende il nome di criterio di selezione dei pressacavi

 I pressacavi ‘Ex db’ ivi citati sono certificati come apparecchiatura, aventi cioè il certificato privo della “U” tipica dei certificati di componente.   

placehold

Figura 1: Il criterio di selezione della EN 60079-14 riguarda la scelta tra il pressacavo con gommino ed il pressacavo barriera per gli ingressi in custodie o apparecchiature antideflagranti

placehold

I pressacavi barriera

Nel pressacavo con gommino la criticità in fase di esplosione è dovuta alla possibilità di passaggio fiamma attraverso lo spazio presente tra il gommino del pressacavo e la guaina esterna del cavo. Scongiurato questo rischio permane la possibilità che la fiamma passi attraverso gli interstizi presenti all’interno del cavo. I test condotti in custodie antideflagranti dove si sono ripetute esplosioni hanno evidenziato che il cavo tende a danneggiarsi termicamente e a non garantire più la tenuta in caso di successive esplosioni. Il pressacavo barriera viene installato eliminando la guaina nel cavo per un certo tratto ed il riempitivo solido (figura 2, la costruzione di un cavo non armato (guaina esterna in PVC). Al loro posto per una certa lunghezza interna al pressacavo viene eseguita una sigillatura con un apposito composto (figura 3, evidenziato in rosso il tratto disigillatura interna ad un pressacavo barriera). 



placehold

Nel tratto sigillato all’interno del pressacavo barriera si realizza un impedimento alla fuoriuscita di fiamma e gas incandescenti simile a quello che la miscela di bloccaggio esplica all’interno dei raccordi di bloccaggio. [1].

Il criterio di selezione del pressacavo

Il criterio di selezione tra pressacavo barriera e pressacavo con gommino è descritto nella EN 60079-14, una sua raffigurazione schematica è data in Figura 4. 

Per i motivi appena riportati nel criterio di selezione rientra anche la tipologia e la lunghezza del cavo. Più il cavo è lungo, infatti, minore è la possibilità che la fiamma trafili negli interstizi interni al cavo.

placehold

Figura 4: flow chart basato sul criterio diselezione del pressacavo [2], i pressacavi devono essere certificati comeapparecchiature ‘Ex db’

La differenza del criterio di selezione tra le edizioni 2008 e 2014 della norma EN 60079-14

È giusto ricordare che fino al 2016 (anno di cessazione di conformità della norma EN 60079-14:2010) in Europa si era sempre applicato il vecchio criterio di selezione del pressacavo che, come indicato in figura 5, prendeva in considerazione il volume della custodia, il gruppo di gas e la presenza o meno di materiale scintillante.

Attualmente nei paesi che aderiscono allo schema Atex è concesso, salvo deroghe nazionali, applicare solo il nuovo criterio di selezione.

È giusto riportare che il nuovo criterio di selezione del pressacavo, riassunto nel flow chart di figura 2, ha suscitato notevoli perplessità nella cerchia dei tecnici.

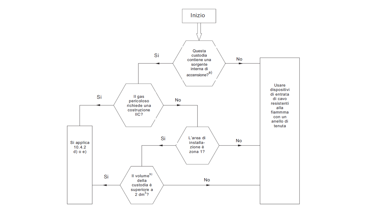
In effetti il vecchio flow chart di figura 3 entrava in maniera più approfondita nel merito dell’applicazione e del rischio associato alla formazione dell’atmosfera esplosiva. Si valutava la presenza di fonti di innesco interne alla custodia, il gruppo del gas (il gruppo IIC presenta una maggiore probabilità di passaggio fiamma nel cavo come dai test condotti presso i laboratori della ERA [3] nel 1976), la zona di installazione ed infine il volume interno della custodia (volumi maggiori di due litri portavano significativi danni termici ai cavi durante l’esplosione). [4]

A favore del vecchio flow chart depone sicuramente la familiarità che molti tecnici avevano maturato con questo criterio di selezione oltre al fatto che, dalla sua comparsa nel 1996 all’interno della seconda edizione della IEC 60079-14, aveva garantito un alto livello di sicurezza.

In quest’ottica possiamo capire la decisione del comitato nazionale britannico di inserire il vecchio flow chart come NA (NA=National Amendment condizioni speciali nazionali) dell’edizione 6 della EN 60079-14 recepita in UK. 

placehold

Figura 5: flow chart per la scelta del presacavo presente fino alla Edizione 2008 della EN 60079-14

Conclusioni

Abbiamo preso in rassegna le ragioni tecniche dietro la scelta del pressacavo ‘Ex db’ da usare, ma invero entrano in gioco anche considerazioni di tipo economico, essendo il pressacavo barriera più costoso e di più difficile installazione.

Occorre quindi che i progettisti e gli installatori siano aggiornati sui recenti sviluppi normativi perché possano effettuare la scelta sempre nel segno della massima sicurezza e della coerenza alla legislazione vigente.

Note, norme di riferimento e bibliografia

[1]IL MODO DI PROTEZIONE EX-D I RACCORDI DI BLOCCAGGIO – Cortem 24/3/2022 - Figura 4

[2]EN 60079-14:2014 10.6.2(b)

[3]ERA Laboratorio in UK

[4]Significant and controversial changes to explosive atmospheres installation and inspection standards - Peter Roberts / HazardEx 10/2014

Data pubblicazione: 28/09/2022

Argomento: Approfondimento | Green Energy | Traditional Energy | Alimentare | Navale | Minerario | Chimico Farmaceutico